华体会(中国)Huatihui·官方网站

服务热线:

0312-6783309

您的位置:华体会(中国)Huatihui·官方网站 > 服务介绍 > 项目公示
项目公示

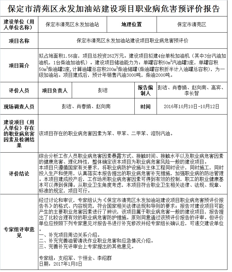
保定市清苑区永发加油站建设项目职业病危害预评价

添加时间:2017-12-12 16:33:55   浏览次数:549  

华体会(中国)Huatihui·官方网站

电话:0312-6783309

邮编:071000

邮箱:bdkeh@sina.com

网址://henanfscl.com

地址:保定市北二环5699号大学科技园1-B-502

扫描进入手机站

Copyright © 华体会(中国)Huatihui·官方网站  All Rights Reserved     :